none else
feed
cases
about
Book
Museum
Copies
Museum
Book
Copies
about
cases
feed
none else
Healthcare medical app
An application for doctors and patients that allows them to fully monitor their health status and provide the necessary recommendations.
2022
/Mobile app
Benchmarking
Patient & Doctor CJM
User Stories
Personas
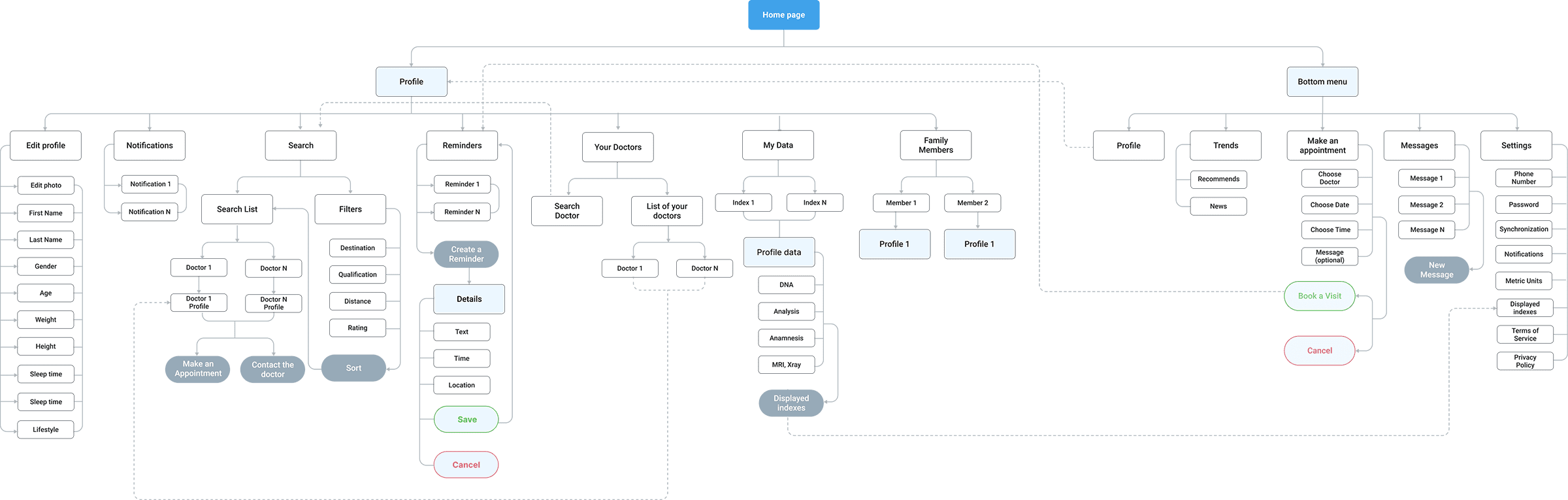
User flow for registered users
Wireframes
Moodboards
User Interface